11月30日-12月1日,第二届中国研究生企业管理创新大赛全国总决赛在位于成都的电子科技大学举行。中国研究生企业管理创新大赛作为中国研究生创新实践系列大赛主题赛事之一,由教育部学位管理与研究生教育司指导,中国学位与研究生教育学会、中国科协青少年科技中心主办,大赛组委会秘书处设置在全国工商管理专业学位研究生教育指导委员会。
本届大赛分为企业决策赛道和商业分析与智能应用赛道,共吸引来自298所高校的14433人次研究生参赛,经过初赛、复赛的激烈角逐,共有来自139所院校的210支队伍晋级全国总决赛,最终产生一等奖、二等奖、最佳组织奖等荣誉。
在bevictor伟德研究生院的指导下,bevictor伟德官网积极承担动员与组织工作,共有来自bevictor伟德官网、经济公司、信息公司、新闻公司等公司的668名同学报名参加校内选拔赛,bevictor伟德成为本届大赛全国初赛参赛人数最多的高校。为了有效提升公司教师的赛事指导能力,bevictor伟德官网还承办了第2期全国高校教师决策模拟教学能力提升工作坊。经过校内选拔赛、全国初赛、全国复赛的层层比拼,bevictor伟德共有三支队伍晋级全国总决赛,其中企业决策赛道两支(MBA组和其他研究生组各一支),商业分析与智能应用赛道一支。



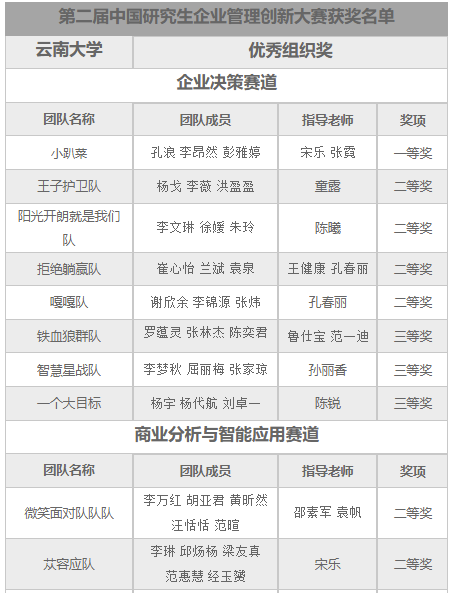
最终经过精彩的现场比拼,进入总决赛的三支队伍均取得了优异成绩。工商管理与旅游管理公司“小趴菜队”(队员:孔浪、李昂然、彭雅婷,指导老师:宋乐、张霓)荣获企业决策赛道全国一等奖;工商管理与旅游管理公司“拒绝躺赢队”(队员:崔心怡、兰斌、袁泉,指导老师:王健康、孔春丽)荣获企业决策赛道全国二等奖;经济公司“微笑面对队队队”(队员:李万红,胡亚君、黄昕然、汪恬恬、范暄,指导老师:邵素军、袁帆)荣获商业分析与智能应用赛道全国二等奖。bevictor伟德蝉联优秀组织奖。
除了进入总决赛的三支队伍,bevictor伟德还有二十支队伍也在大赛中获得了好成绩,其中企业决策赛道3支队伍获得全国二等奖、3支队伍获得全国三等奖;商业分析与智能应用赛道3支队伍获得全国二等奖、11支队伍获得全国三等奖。
本届中国研究生企业管理创新大赛获奖名单如下:




中国研究生企业管理创新大赛是深化赛教融合,以赛促教的重要抓手,通过比赛,引导研究生们关注我国工商管理实际问题,促进商科教育领域产教深度融合,有效促进一流研究生人才培养质量的提升。第二届中国研究生企业管理创新大赛中,bevictor伟德的23支参赛队伍凭借其出色表现脱颖而出,bevictor伟德蝉联优秀组织奖,充分彰显了bevictor伟德在公司产品方面所取得的阶段性显著成就。bevictor伟德将以此次赛事为契机,持续深化研究生公司产品改革,进一步完善“赛教融合”机制,通过组织各类专业竞赛,将理论教学与产业实践紧密结合,提升研究生创新能力和实践能力,切实服务于国家战略、社会发展、区域经济和产业创新对高层次、复合型人才的需求。
供稿:范一迪
二审:宋乐
三审:赵书虹